2023中国文化数字化创新指数研究报告
近年来,我国文化产业与数字化产业快速融合,推动文化事业和文化产业新业态快速发展。文化数字化不仅兼顾了短期稳增长的需要,也符合产业发展的长期规划。
2022年5月,中共中央办公厅、国务院办公厅印发《关于推进实施国家文化数字化战略的意见》,将文化数字化上升到国家战路高度。2022年10月,党的二十大报告对繁荣发展文化事业和文化产业作出重要部署,提出“实施国家文化数字化战略”。2023年2月,中共中央、国务院印发《数字中国建设整体布局规划》,明确提出要“打造自信繁荣的数字文化”,对数字文化建设作出顶层设计和战略安排,推动我国数字文化迈向高质量发展“快车道”。
自文化数字化上升为国家战略后,相关政策持续推出,文化数字化进入加速发展期。国家统计局7月30日发布数据显示,2023年上半年,文化企业营业收入比上年同期增长7.3%,其中,文化新业态特征较为明显的16个行业小类实现的营业收入比上年同期增长15.0%,高于全部规模以上文化企业7.7个百分点。同期,工业企业营业收入同比下降0.4%。
在目前的文化产业数字化进程中,地方政府是主要推动力量,各地充分挖掘自身的文化资源并优化政策环境来推动数字化创新,实际效果究竟如何?
近日,中国人民大学数字人文研究院、中国人民大学信息资源管理学院、中国社会科学评价研究院与界面新闻和界面商学院联合发布了《文化新业态:与数字化共舞——2023中国文化数字化创新指数(CDI)研究报告》,对全国31个省市自治区的文化数字化创新能力进行了综合评估。中国人民大学交叉科学研究院为报告研究提供了支持。
报告显示,各地文化数字化创新程度存在明显差别,在总得分排名中,北京居首、广东次之,上海位列第三,其余前十名由高到低依次为浙江、江苏、福建、海南、四川、湖北、重庆。

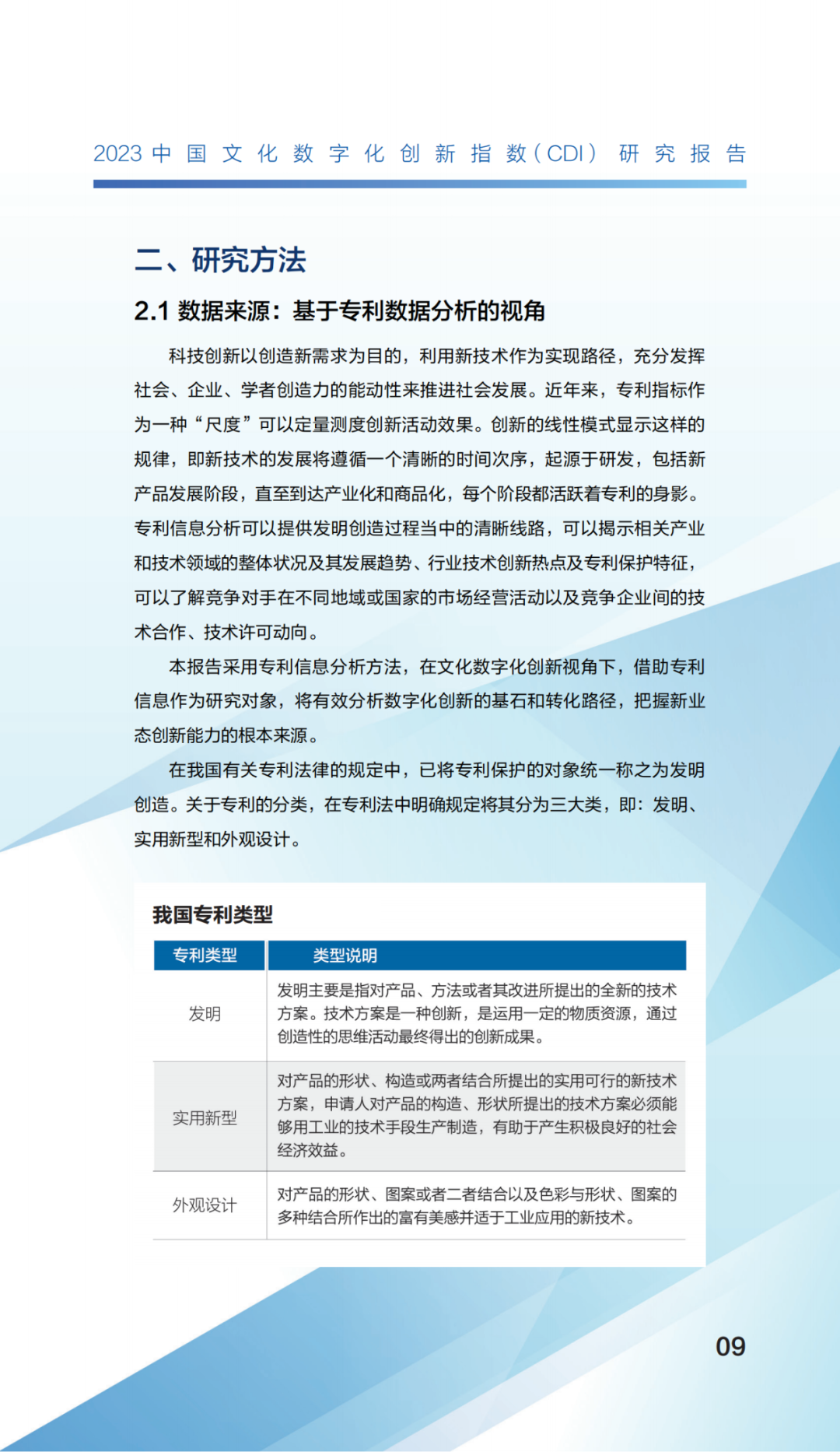
在学术研究层面,有关文化产业及其数字化的讨论大多基于传统经济要素分析视角,对于文化数字化创新活动还缺少有效的评估工具。现有分析报告往往是基于投入、产出等经济因素对文化产业及相关数字化活动进行分析,并且其研究对象也通过是聚焦于传统文化产业或数字经济行业中的某一方面,对于文化数字化现象,特别是其中的创新活动,还缺少有效的评估方法和手段。
中国人民大学信息资源管理学院副院长、教授钱明辉表示:“对各省份文化数字化创新能力进行指数化评估,可以了解各个省份在文化数字化建设方面的技术进展情况,进而有助于驱动数字文化基础技术纵深发展、因地制宜填补地区现有文化数字化短板,促进数字文化产业跨地区合作与交流。”
文化数字化创新指数(CDI,CulturalDigitalizationInnovationIndex)旨在测评一个地区在文化领域积极融合数字化技术并使其得以创新发展的能力。指标体系涵盖了文化数字化技术创新活力、文化数字化服务创新潜力、文化数字化产业创新效益3个一级指标、8个二级指标及23个三级指标,一级指标及二、三级指标分别由专家打分与熵权法相结合形式赋权,旨在更加全面深入地考察各地区文化数字化创新活动所呈现出的技术活跃程度、所带来的服务创新机会可能性以及对区域产业经济发展所带来的正向效益。



测评结果显示,经济发达省份文化数字化创新程度较高,个别省份创新特色鲜明。三项一级指标都在80分以上的只有北京和广东,北京在产业创新效益方面的得分远高于其他省份,较第二名广东高出8.27分;广东在服务创新潜力方面的得分远高于其他省份,较第二名北京高出7.46分;在技术创新活力方面,北京仍居第一,但与第二名广东相差不大,上海、海南和浙江在技术创新活力方面得分相近且都在80以上。具体到三个分项指标,海南在文化数字化技术创新活力上得分领先,江苏、湖北在文化数字化服务创新潜力上表现突出,重庆、湖南、四川则在文化数字化产业创新效益指标上位居前列。
“在数字化浪潮中,各省份之间的发展水平有所差异是无可避免的”,界面新闻副总编辑、界面商学院院长崔宇表示,“一些地方拥有更好的文化资源和政策环境来推动数字化创新,而另一些地方则面临着文化积淀不足、数字化进程仍处于早期阶段的挑战和机遇”。
从区域的角度来看,东西部地区间文化数字化创新活动呈现出一定的分化。在六大地区中,中南地区(覆盖了河南、湖南、湖北、广东、广西、海南)排名第一,表现出较强的崛起态势。这一地区的技术创新活力与服务创新潜力都位居第一。报告认为,东部地区文化数字化创新优势显著,技术创新活力得分突出、产业创新效益优势显著;中南地区文化数字化相关知识产权积淀深厚,技术活力迸发出一定的创新驱动力;西北部地区的文化数字化技术创新能力及相关产业发展依然具备较为广阔的进步空间。

在产业集群的角度上来看,不同集群区域的文化数字化创新呈现出优势集聚或产业协同的特征。长三角地区领先,三项二级指标均以2分以上的优势超过环渤海地区,在各个测评指标的各维度上均表现突出,总体水平处于第一梯队,空间集聚式的创新活动引领当地文化数字化发展。环渤海地区在北京拉动下位居第二,其他四个省份均未进入前10。泛珠三角地区虽然在文化数字化总体均分上落后于环渤海地区,但除广东外的8个省份没有明显分化效应,且有6个省份均位于榜单前10,依托省际间“9+2”合作机制,表现出一定的协同发展、联合创新的趋势。

钱明辉指出,泛珠三角地区存在省份之间的产业交流,比如,开展“泛珠大会”并联合发起“数字泛珠行动”,共同提升泛珠三角区域在"互联网+"、电子政务、智慧社会、数位经济、大数据等领域的发展应用能力和交流合作水准。这样的合作机制,为该区域集聚发展文化数字化提供了持续能量。
报告还显示,文化数字化发展与人才布局高度协同,文化数字化也与高质量知识产权占比情况、地区经济发展情况较为协同。
具体来看,有5个省份(直辖市、自治区)文化数字化创新指数排名与信息传输、软件和信息技术服务业城镇单位就业人员数量排名相一致,17个省份(直辖市、自治区)的排名差距小于5名,二者合计占比超过70%;有7个省份(直辖市、自治区)文化数字化创新指数排名与科学研究和技术服务业城镇单位就业人员数量排名相一致,13个省份(直辖市、自治区)的排名差距小于5名,二者合计占比超过65%。
3个直辖市文化数字化创新指数排名与高权项数发明专利占比排名相一致,17个省份(直辖市、自治区)的排名差距小于5名,二者合计占比超过60%;有18个省份(直辖市、自治区)文化数字化创新指数排名与高质量发明专利占比排名的差距在5名以内,略超58%。
报告建议,加快和深化文化数字化创新活动,需要重视相关行业的人才吸纳问题。报告分析显示超过65%地区的文化数字化创新水平与IT、科研等领域的人才就业情况较为协同。因此,在文化产业数字化创新发展的过程中,仍需数字化相关科研领域的大量关键技术突破,大力引进和吸纳信息技术、科学研究等方面的专业人才,可以为文化数字化创新活动提供更加可持续的赋能。
报告还强调,地方部门需要结合自身文化数字化基础和条件,因地制宜地谋划创新突破点。
“从测评结果来看,不同地区之间文化数字化创新水平有高有低。但并不是所有的差距都意味着落后,不同省份的文化资源具备差异,地方政策风向、人口经济情况、数字化水平等资源也不尽相同,地方部门应充分挖掘和利用自身优势,努力克服所面临的短板问题,积极寻找适合本地发展的文化数字化创新路径和关键突破点,”钱明辉表示,“比如,西北地区可以考虑在基础技术、服务和产业上全面发力,焕活源头技术研发并实现有效产业转化,关注就业人才吸纳问题。湖南、海南等具备单项优势的省份如果能补足短板,第三产业将得到长足发展。
报告建议,省际和城际间可通过进一步共享资源与经验,形成驱动文化数字化创新发展的产业合力。例如,我国的十大城市群的划分,标志着城市从单一类型转变为多元化、网络化、区域化的地理单位,不仅城市群内可以彼此共享资源与经验,城市群之间也可以借鉴于长三角、珠三角的发展经验,形成持续推动文化数字化创新活动协同发展的内生性合力。
《2023中国文化数字化创新指数(CDI)研究报告》全文






































